
一、景区阛阓动态ky体育app登录平台在线
1.战略盘货:喜迎春节,湖北、广东、江苏等多省推出文旅虚耗券、景区门票减免等优惠,以更好开释文旅虚耗活力
1月,以湖北、广东、江苏、浙江等为代表,各省纷繁出手春节文旅虚耗促进与惠民步履,如湖北披发总和1亿元的文旅惠民券、浙江推出文旅虚耗券及门票减免等200余项惠民举措等,以实果真在的惠民让利,激励和开释文旅虚耗活力。
同期,晋鲁豫三省六市推出景区门票互免优惠、内蒙古自治区87家国有A级景区“抱团出击”联接开展北京市住户免门票步履等跨区域文旅相助改进举措,利于结束“为旅客带来实惠、为景区带来客流”的双赢目的,值得学习和鉴戒。
2. 运营大要:天下多省文旅技俩纷繁上新,丰富文旅居品供给;5A级景区依旧是2025春节假期旅游阛阓的接待主力之一,新晋5A级景区-成都天台山旅客接待东说念主数呈倍数增长
(1)新开业景区
据迈点筹画院不皆备统计,1月上新开业文旅景区技俩19个,漫步于广西、湖北等11个省份,其中以广东省新开业景区最为密集,共6个。2025年春节假期,“请到广东过大年”品牌出圈、新开业景区丰富供给等重叠效应突显,全省接待旅客8011.8万东说念主次,同比增长5.3%;结束旅游收入745.3亿元,同比增长7.5%。
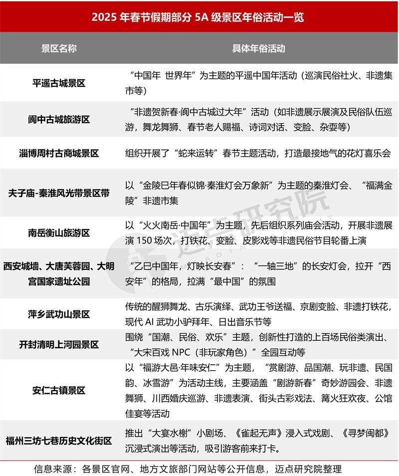
(2)春节假期部分5A级景区运营阐发
行为“中国春节”申遗胜仗后的首个春节,2025年春节假期,文化游、古建古镇游、文博游、非遗游等成为热点选拔。以平遥古城、阆中古城、大唐芙蓉园等为代表的5A级景区均开展系列年俗步履,让旅客通过体验非遗俗例、不雅赏花灯、朗读诗词等多种形势,真切感受中国年味的浓厚氛围。
就旅客流向和选拔而言,5A级景区一经是春节文旅阛阓的接待主力之一,杭州西湖、南京夫子庙-秦淮河知足带、台州府城文化旅游区、湖州南浔古镇、福州三坊七巷、南岳衡山等为代表,其春节假期旅客接待东说念主数均超百万;与此同期,行为2024年末新晋级的5A级景区,成都天台山景区春节假期旅客接待增长238.09%,彰显了其强盛的劝诱力、高见原度和活跃度。
二、百强榜单
以下是迈点筹画院独家发布“2025年1月5A级景区品牌传播力(MBI)100强榜单”。1月,故宫博物院、颐和园、大同市云冈石窟、晋中市平遥古城景区、北京八达岭-慕田峪长城旅游区、拉萨布达拉宫景区、陕西西安大雁塔·大唐芙蓉园景区、南充市阆中古城旅游区、江西省南昌市滕王阁旅游区、乐山市峨眉山景区置身榜单前十。行为首个“东说念主类非遗版”春节,东说念主文景不雅类、非遗文化类景区品牌传播力和影响力权臣提高,本月TOP10景区中有9家均为东说念主文景不雅类景区。
新晋榜单景区觉得19家,辩认为:河北省邯郸市广府古城景区、四川省阿坝藏族羌族自治州四密斯山景区、无锡市鼋头渚景区、安徽省黄山市皖南古墟落—西递宏村、敦化市六鼎山文化旅游区、广元市剑门蜀说念剑门关旅游区、镇江市句容茅山景区、台州市至人居景区、河南省洛阳栾川老君山·鸡冠洞旅游区、乐山市乐山大佛景区、陕西省西安市大明宫旅游景区、西安市华清池景区、济宁市曲阜明故城(三孔)旅游区、湖南省湘西土眷属苗族自治州凤凰古城旅游区、广州市长隆旅游度假区、中卫市沙坡头旅游景区、苏州市同里古镇景区、烟台市蓬莱阁旅游区(三仙山-八仙过海)、河北省保定市白石山景区。
经迈点筹画院监测,1月系数5A级景区的品牌指数均值为215.9,环比下落6.14%;100强5A级景区MBI品牌指数均值为305.07,环比下落11.16%。从数据可知,本月5A级景区的品牌指数环比呈现下落态势,主要原因在于“媒体指数”下滑较严重,各景区积极筹备与筹划安排春节假期干事居品或步履,品牌宣发使命出现一定逐步。
三、景区漫步与细分榜单
1.5A级景区品牌类型漫步
1)5A级景区类型漫步
从百强榜单类型漫步看,东说念主文景不雅类占据53个席位,占比超半;其次是当然景不雅类,37家;当代文娱和轮廓劝诱类各4家、乡村野外类1家。从品牌指数来看,1月5A级景区各类型中品牌指数由高到低辩认为当代文娱类(330.16)、东说念主文景不雅类(319.40)、当然景不雅类(290.38)、轮廓劝诱类(257.19)、乡村野外类(242.87)。
把柄细分类型品牌指数阐发,本月前10辩认为:文化演艺型、历史古迹型、特点街区型、海滨型、文化场馆型、宗教型、山岭型、主题公园型、湖泊型和小镇型。
2)5A级景区4个类型细分榜单
2.5A级景区品牌区域漫步
1)5A级景区7个区域漫步
1月百强景戋戋域漫步,华东一经保握跳跃地位,占据37个席位。其次是西南、西北,辩认占17家、16家。从品牌指数均值看,华北地区领衔(378.77),西南地区(307.64)紧随自后,主要收成于故宫博物院、颐和园、云冈石窟、布达拉宫、阆中古城等有名景区品牌带动。
具体到西南地区,受春晚西藏拉萨分会场热度利好影响,辞世界文化遗产布达拉宫打卡“春晚同款”场所向网友数目昭着增长,仅春节8天假期,布达拉宫景区共接待旅客29549东说念主,同比增长69%;2024年底,中国春节申遗胜仗,带动“中国春节文化之乡”阆中古城品牌上风扩大,据马蜂窝数据剖判,2025年热度涨幅最快“年味儿小城”阆中古城跃升前4位。
从省份角度来看,1月百强景区品牌数目前十轮番为:四川省(9)、江苏省(8)、江西省(8)、陕西省(7)、北京市(5)、河北省(5)、河南省(5)、山西省(5)、安徽省(5)、山东省(4);而从品牌指数均值看,西藏自治区(482.49)、北京市(482.12)和山西省(365.63)位列前三。
2)5A级景区7个区域细分榜单
四、品牌指数分析
总体来看,1月,5A级景区的点评指数和媒体指数握续跳跃,举座和TOP100点评指数辩认为165.57(环比+0.02%,基本握平)和176.78(环比+0.73%);举座和TOP100媒体指数辩认为31.9(环比-34.94%)和90.09(环比-36.02%);举座和TOP100搜索指数辩认为3.48(环比+383.33%)和9.87(环比+344.59%);举座和TOP100运营指数辩认为14.95(环比+1.36%)和28.34(环比+13.91%)。综上,本月4个细分维度指数,除媒体指数外,其余指数环比均呈增长态势。
1.搜索指数:泰山景区搜索指数88.63,位列各景区之首;颐和园、云冈石窟搜索指数环比增长10倍以上
1月,受元旦、春节假期影响,旅客对各景区的搜索力度加大,“天下要点文物保护单元”、“5A级景区全名单”、“世界遗产”等成为搜索热词。本月5A级景区中搜索热度前十的辩认是:泰安市泰山景区、颐和园、长白山景区、拉萨布达拉宫景区、湖南省湘西土眷属苗族自治州凤凰古城旅游区、大同市云冈石窟、故宫博物院、乐山市峨眉山景区、晋中市平遥古城景区、安顺市黄果树大瀑背景区。其中,泰山景区“机器东说念主匡助旅客登山”新干事,使其在春节假期再次出圈;颐和园和云冈石窟东说念主气焕发、为旅客热点打卡地,本月搜索指数环比增幅辩认为1440%、1287.01%。
2.媒体指数:故宫博物院一经为媒体见原的顶流景区,西安大雁塔·大唐芙蓉园景区媒体指数环比增长约219%
1月,喜迎“元旦和春节”、首个“非遗版”春节,以文博场馆、文化古城、文物古建为代表的东说念主文景不雅类景区深受媒体见原。本月5A级景区中媒体指数前十的辩认是:故宫博物院、
大同市云冈石窟、晋中市平遥古城景区、颐和园、南充市阆中古城旅游区、北京八达岭-慕田峪长城旅游区、江西省南昌市滕王阁旅游区、拉萨布达拉宫景区、湖南省长沙市岳麓山·橘子洲旅游区、陕西西安大雁塔·大唐芙蓉园景区。其中,西安大雁塔·大唐芙蓉园景区本月媒体指数231.50,环比增幅高达218.69%,因其吵杂的非遗集市、黑甜乡璀璨的长安灯会等成为中外客东说念主千里浸式体验传统中国年的优选之地。
3. 点评指数:上海东方明珠播送电视塔点评指数198.96,其OTA平台旅客口碑评价较好
1月,从各大OTA平台的点评数目和点评均值来看,5A级景区举座口碑评价举座优于其他景区。本月5A级景区中点评指数前十的辩认是:上海东方明珠播送电视塔、故宫博物院、上海野活泼物园、西安市秦始皇戎马俑博物馆、无锡市灵山景区、扬州市瘦西湖风景区、无锡市鼋头渚景区、乐山市峨眉山景区、苏州园林(拙政园、虎丘山、留园)、常州群众恐龙城失业旅游区。
4. 运营指数:上海野活泼物园在互联网平台的运营阐发优异,运营指数59.08
运营指数主要评价景区在互联网及出动互联网平台的传播与影响才能ky体育app登录平台在线,具体渠说念包括抖音、小红书、视频号等。本月5A级景区中运营指数前十的辩认是:上海野活泼物园、湖州市南浔古镇景区、故宫博物院、常州群众恐龙城失业旅游区、黄山市黄山风景区、金华市东阳横店影视城景区、洛阳市龙门石窟景区、浙江省嘉兴市西塘古镇旅游景区、嘉兴市桐乡乌镇古镇旅游区、西安市华清池景区。1月,上海野活泼物园开展或发布法例盖印、打卡特点动物主题冰雕、春节早鸟票预订优惠、春节各戏院上演步履、“蛇年看展”、园区法例盲盒发售等系列步履与主题事件,劝诱宏大亲子旅客群体、年青情侣群体等赶赴游玩体验。

